加入收藏
|
设为首页
TEL:
13601029179
HOME
公司简介
代理产品
IPS
EPS
解决方案
离线清洗工作站
产品详情
新闻中心
荣誉资质
售后服务
联系我们
产品
新闻
招聘
图片
全部信息
工程案例
荣誉资质
首页
>
图片中心
>
工程案例
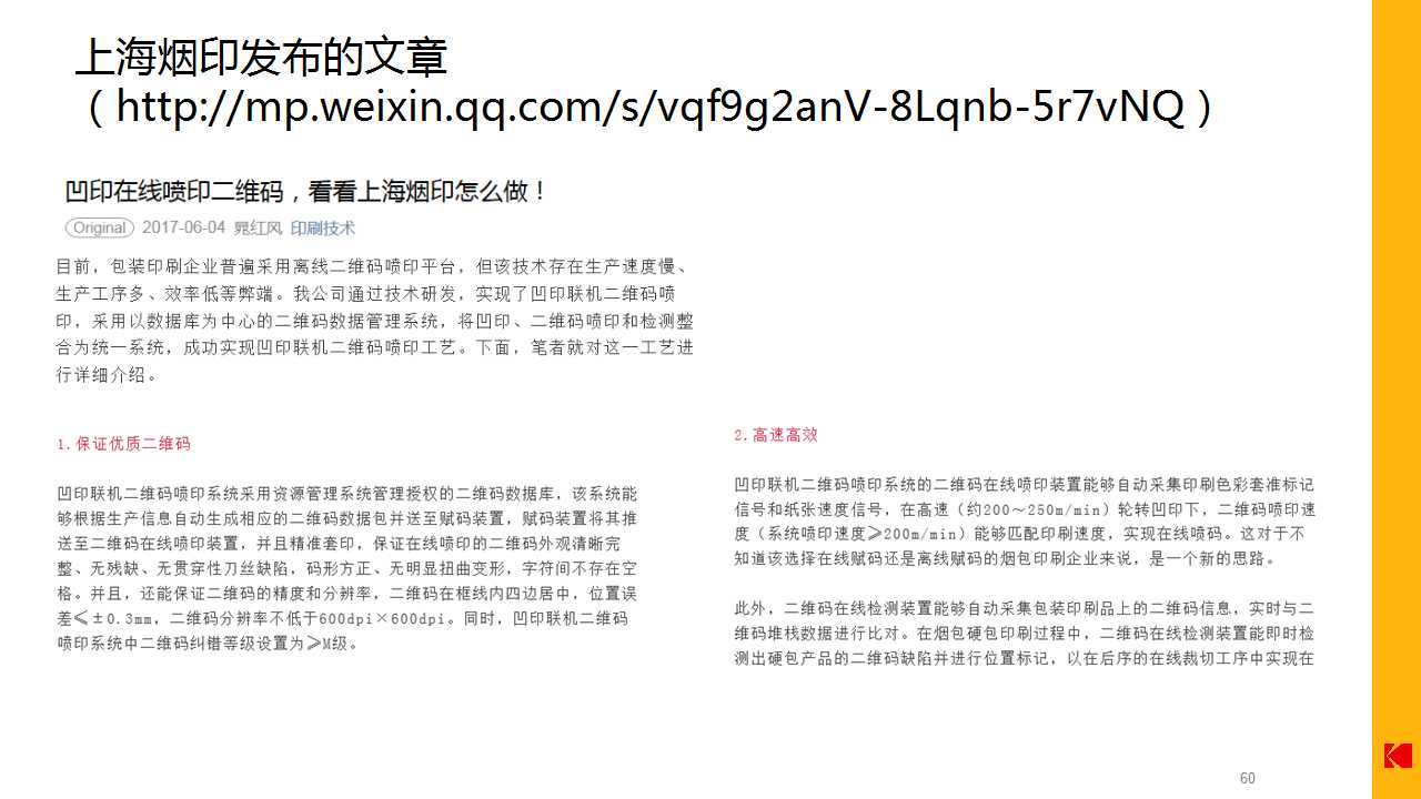
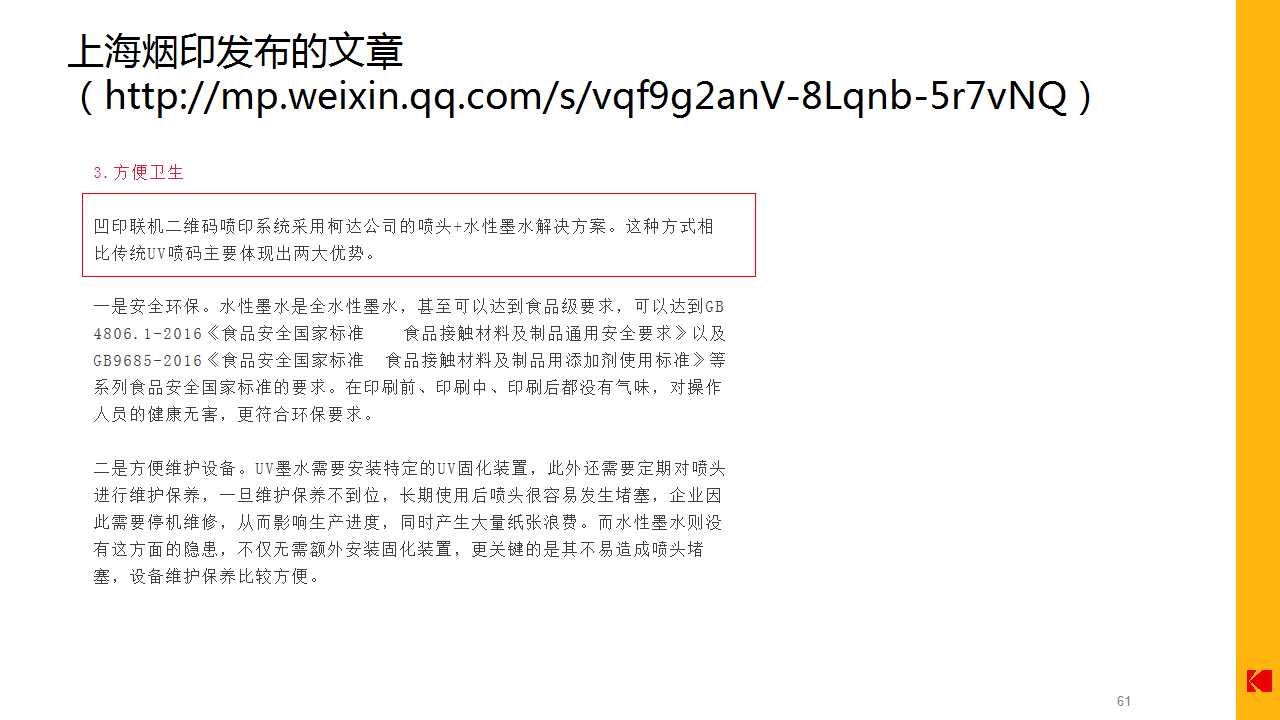
柯达数码喷墨印刷技术烟草喷码解决方案
发布人:wubaiyi 发布时间:2018-07-08 14:07:24